
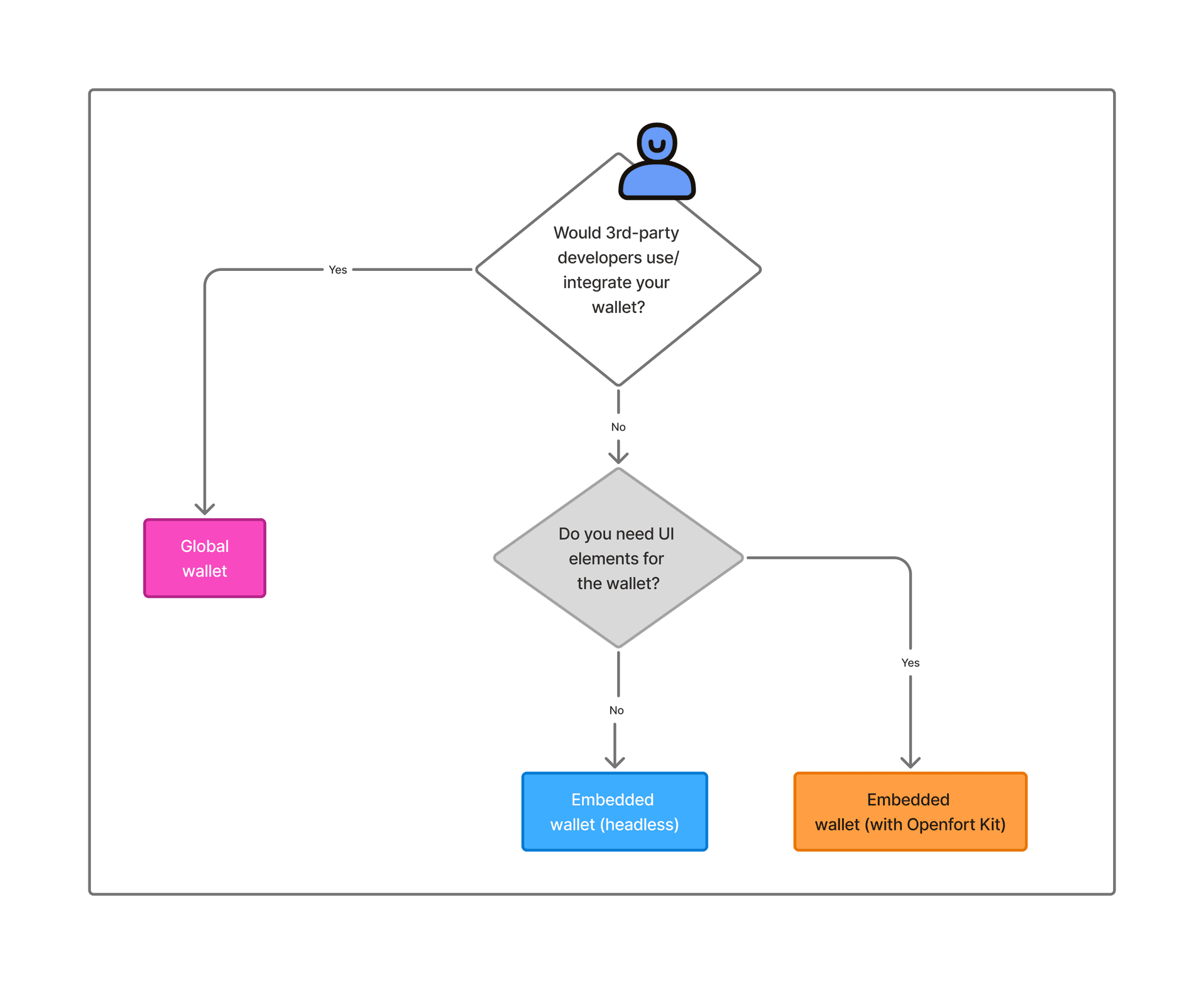
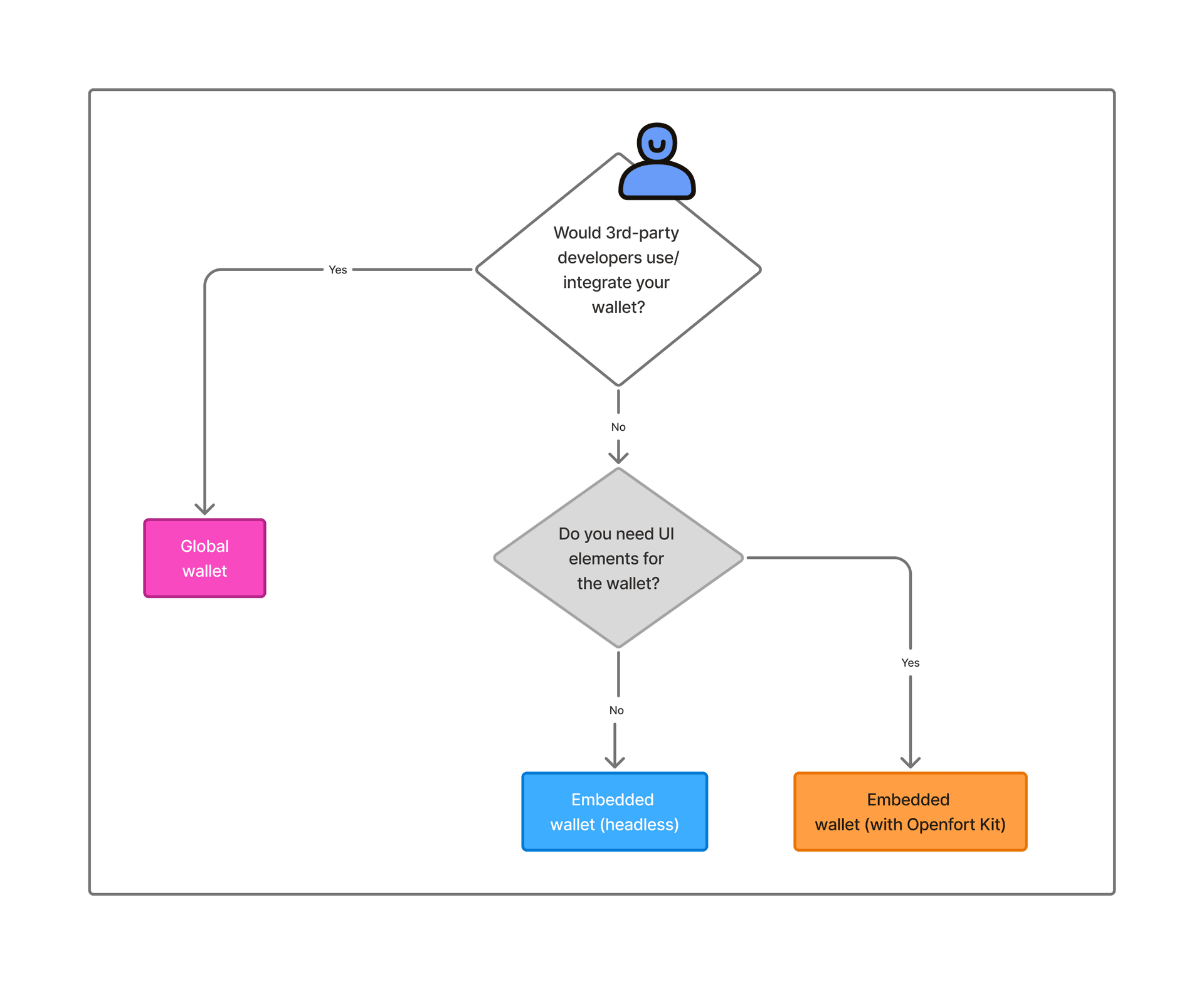
There is no single "right" way to build with Openfort. Whether you want deep control or a managed approach, our SDKs and APIs provide the tools you need. This post gives a high-level overview of our architecture.
What is Openfort's Core Architecture?
Openfort's architecture is a backend-first infrastructure designed for game developers. Unlike client-side wallets that require many frontend integrations, Openfort centralizes the complex logic (like gas sponsorship and transaction batching) in a unified API. This allows developers to manage player accounts directly from their game servers, ensuring a faster, more secure experience.
Simplified Overview of Openfort
Openfort provides SDKs and APIs for the most popular smart wallet features, including transaction relay and gas sponsoring, transaction batching, session keys, social recovery, and more.

Openfort's Architecture
-
Open Infrastructure: Openfort uses standardized protocols and "hyperstructures" to simplify asset access and liquidity. By building on open standards, we ensure that the value created within a game remains accessible and interoperable.
-
Backend-First Design: Our infrastructure is built for the server, not just the client. This specifically addresses the requirements of modern games that need to verify actions and manage state on their own backends.
-
Ecosystem-Level Features: Games can join existing gaming ecosystems to use shared tokens, policies, and wallet infrastructure. This creates new opportunities for cross-game play and shared value across different platforms.

